国产AV
主页
最新资讯
国产AV公告
站点链接
新思想领学
媒体河音
音乐现场
讲座现场
国产AV概况
国产AV简介
现任领导
联系我们
机构设置
党政机构
音乐理论系
本系介绍
本系教师简介
声歌系
本系介绍
本系教师简介
器乐系
本系介绍
本系教师简介
钢琴系
本系介绍
本系教师简介
戏剧系
本系介绍
本系教师简介
舞蹈系
本系介绍
本系教师简介
公共艺术教研室
本系介绍
本系教师简介
艺术实践部
理论学习
党团工作
精彩活动
教育教学
规章制度
教学研究
教学成果
科学研究
科研信息
学术交流
招生就业
招生信息
就业工作
知名校友
下载中心
网络课程
黄慧慧
虎翼
国产AV公告
国产AV公告
行业动态
办事指南
政策法规
国家级
省部级
地市级
建筑节能
建筑节能
科技推广
科技快讯
科技成果
推广与应用
技术交流
优秀工程
建筑工程
勘察工程
市政工程
城市规划
专项设计
名院展示
名院展示
联系我们
网站导航
招生信息
>
就业工作
>
招生信息
您的位置:
主页
>>
招生就业
>>
招生信息
>> 正文
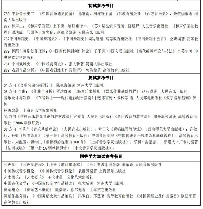
2025年国产AV 硕士招生专业目录、参考书
2024年10月14日 23:54
返回列表
上一篇:
教育部师范专业认证专家组对国产AV 美术学、应用心理学、物理学、音乐学进行专业认证
下一篇:
国产AV 2024年硕士招生简章、专业目录、参考书
联系我们
CONTACT US
地址:中国 河南 开封.明伦街85号
电话:0371-22868833
邮编:475001
主页
国产AV概况
机构设置
理论学习
党团工作
教育教学
科学研究
招生就业
知名校友
下载中心
网络课程
Copyright © 2022 All Rights Reserved. 国产AV-91国产av|免费国产色情网站 版权所有